很多患者在治疗扁桃体炎的道路上,折腾了无数次但疾病却没好。绝大部分患者在无数次治疗无效后干脆放弃了。为什么扁桃体炎患者成功的患者寥寥无几呢?究其原因,除了一小部分患者对扁桃体炎不重视,最大的原因是没有到专业耳鼻喉专科接受治疗。据调查,九成扁桃体炎患者在初期都尝试过药物治疗、小偏方、或轻信微信上一些卖假药或假中药治疗,导致病情反反复复。钱白花了治疗效果又不好,耽误病情。真正治好扁桃体炎还是选择专业专科医院治才能治好。那么,哪家医院是真正治疗扁桃体炎比较好的医院呢?
西安新城中大耳鼻喉医院一直致力于耳鼻咽喉疾病的诊疗和研究,在技术高度,专业深度,诊疗实力等方面均居西北地区前列。98%扁桃体炎患者一致推荐西安新城中大耳鼻喉医院!
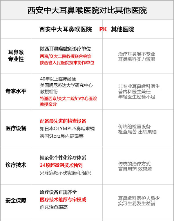
西安新城中大耳鼻喉医院耳鼻喉规范诊疗医院
有的扁桃体炎患者为了图方便,选择去一些附近小诊所或普通医院治疗,小诊所和普通医院技术和专家水平跟不上,导致扁桃体炎治不好。一些综合医院耳鼻喉科并不作为重点发展科室,所以综合医院的优势并不明显。西安新城中大耳鼻喉医院是批准成立的专注耳鼻喉诊疗的正规专科医院,在治疗扁桃体炎方面尤为擅长,率在一直处于领先水平。西安新城中大耳鼻喉医院对比其它医院有哪些优势?一张图告诉你。
西安新城中大耳鼻喉医院是西北耳鼻喉微创诊疗医院、陕西省耳鼻喉微创诊疗医院、医保定点医院,是西北地区针对耳鼻喉疾病的专业诊疗机构。西安新城中大耳鼻喉医院以“专科、专家、专病、专治”为特色,设有鼻科门诊、耳科门诊、咽喉门诊、鼾症门诊、青少年学生耳鼻喉门诊;特邀原D、原张全安教授、原市来长荣教授领衔亲诊。
详细了解医院在扁桃体炎治疗方面的优势,点击在线咨询
二、特邀、耳鼻喉专家亲诊
看病的最重要一步就是选择医生。尤其是扁桃体炎这么难以治疗的疾病,选对了医生可以起到事半功倍的效果,既省钱,还可以保证好的疗效。
目前,西安新城中大耳鼻喉医院拥有一支近百人的专业技术人员队伍,由原D、原张全安教授、原市来长荣教授等多位知名耳鼻喉专家领衔亲诊。专家们长期从事耳鼻喉研究与诊疗工作40年以上,具有扎实的理论功底和娴熟的医疗技术,善于诊治疑难杂症,针对患者的不同耳鼻喉病史,依据多年经验准确分析,规范化诊疗。
详细了解耳鼻喉专家排班表,点击在线咨询
三、先进诊疗设备精准检查无漏诊
我们说扁桃体炎的病因复杂,所以一般的肉眼观察并不能清楚了解病因,但是大部分的医院却还停留在肉眼观察病灶的阶段,极易误诊、误治。西安新城中大耳鼻喉医院积极引进了国际上最先进的扁桃体炎检查设备---STORZ喉内窥镜,能直接看到常规仪器检查所不能看到的病灶,并可放大至数十至数百倍,有利于清晰而详细地观察到周围的病变,具有不易漏诊而治疗准确的优点,被业界称为耳鼻喉科医生的“只眼”。
详细了解扁桃体炎检查,治疗设备点击在线咨询
四、纤维喉镜下,患者反馈效果好的扁桃体治疗方法
西安新城中大耳鼻喉医院采用纤维喉镜下治疗扁桃体炎,这是一种保护性的微创治疗方法,只是消融扁桃体病变组织,在不摘除的前提下治疗扁桃体炎,集合了治疗和保留扁桃体免疫功能两大优点。

【疗法解析】
西安新城中大耳鼻喉医院采用的是近年在国内外临床使用的一种新技术,也是目前治疗扁桃体炎疾病的一种微创治疗方法。与激光,微波治疗扁桃体炎时使用150度以上的高温不同,它是利用低温等离子射频的能量,以较低的温度(40-70度左右)来消融增生病变的组织,使病变组织蛋白变性和疤痕化,从而有效的解决咽喉疾病的问题。短时间就可以达到最佳的效果,治疗后无明显疼痛,可以迅速恢复正常饮食,尤其适用于惧怕手术疼痛的病人。
新技术治疗费用多少?医保能报销多少?点击在线咨询
突出优点是:
1、出血少或者出血极少,损伤小,可以重复治疗。
2、效果可靠,对经过多导睡眠图检查和医生筛选后,适用于等离子治疗的患者,疗效明显。
3、对其它手段无法很好解决的舌根肥厚问题,也可以轻松处理。
4、与传统手术相比,低温等离子技术治疗痛苦很轻,大部分人只感觉到异物感而无疼痛感,不影响饮食。
五、西安新城中大耳鼻喉医院花最少的钱治好扁桃体炎

传统疗法治疗扁桃体炎复发性比较高,虽然治疗费用比较低,但是患者病情很容易出现反复,患者就要进行反复治疗,这样加起来的治疗费用也就不低了。治疗扁桃体炎选对方法,一次治疗,不仅少受罪,还能节省治疗费用。一般正规专业的医院在治疗费用上相对比较合理,因此患者要选择正规的医院(具有医保定点的单位),这样患者可以节省一部分治疗费用。
扁桃体炎手术需要多少钱?点击在线咨询
医院在医疗收费方面严格按照市物价局、市卫生局、市医疗保险办公室规范的综合类医疗服务价格进行统一收取,医院严格要求自我,坚持完善价格公示、门急诊收费明细账单、住院费用一日清等制度执行。加强管理、降低成本,逐步降低服务价格,让患者能看病,看得起病,不再为医药费用而忧心,全力打造百姓平价医院。
【特别提示】:西安新城中大耳鼻喉医院拥有十几位耳鼻喉专家常年亲诊。近期特邀医院会诊专家在我院亲诊,专家号数量有限(每日仅限20名),就诊患者请点击“在线咨询”预约挂号(含北京专家号),或拨打电话:029-87401000咨询预约
